大连海事大学2021年专任教师招聘启事(事业编)
浏览: 次 编辑:辽宁教育信息网 网址:www.lnjyxx.cn
大连海事大学是交通运输部所属的全国重点大学,是国家“211工程”重点建设高校、国家“一流学科”建设高校,是交通运输部、教育部、原国家海洋局、辽宁省人民政府、大连市人民政府共建高校。学校素有“航海家的摇篮”之称,是中国著名的高等航海学府,是被国际海事组织认定的世界上少数几所“享有国际盛誉”的海事院校之一。
根据学校建设世界一流海事大学的奋斗目标,诚挚欢迎海内外青年才俊加盟大连海事大学!
一、基本条件
1.引进师资应具有博士学位,且各教育阶段均为国内外知名院校或中科院研究院(所)优势学科专业的学历。
2.引进师资的年龄原则上要求教授不超过50周岁,副教授不超过40周岁,博士不超过35周岁。
二、提供待遇
按照国家和学校管理制度,为具有博士以上学位的专任教师提供良好的工作生活条件,包括(具体待遇可面议):
1.事业单位正式编制;
2.年薪:讲师岗位18-26万;
3.提供安家补贴不低于20万,符合辽宁省、大连市引进人才政策资助条件的优秀人才,同时享受地方人才政策13-123万;
4.提供1.5万租房补贴及人才公寓;
5.提供科研启动经费:
自然科学类8-30万;人文社科类4-15万;
6.为子女提供优质的教育资源(辽宁省五星级幼儿园、国家级百所家长学校示范校)。
*对已取得突出研究成果的应届毕业生,可以申报学校优秀青年人才岗位,提供年薪30万起,安家费40万起,科研经费自然科学领域50万起。
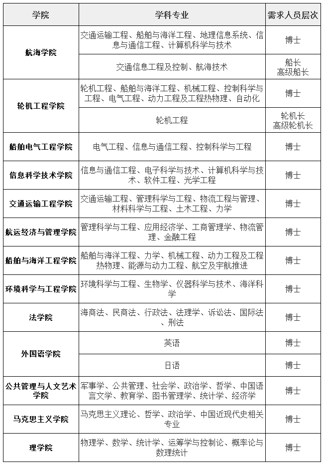
三、招聘学科专业
自然科学领域:
交通运输工程、船舶与海洋工程、信息与通信工程、电子科学与技术、计算机科学与技术、软件工程、电气工程、控制科学与工程、动力工程及工程热物理、材料科学与工程、机械工程、土木工程、力学、环境科学与工程、海洋科学、生物学、地理信息科学、物理学、数学等学科领域,以及多学科交叉领域。
人文社科领域:
法学、管理科学与工程、工商管理、应用经济学、公共管理、外国语言文学、马克思主义理论、哲学、历史学、高等教育类等相关专业。

四、应聘方式
(一)申请材料:
1.《大连海事大学拟聘用人员登记表》(点击阅读原文中下载)。
2.附件材料:主要包括代表作全文电子版、学历学位证书、职称或任职证书、奖励证书等扫描件。
(二)应聘者需将申请材料发送至电子邮箱:
zhaopin@dlmu.edu.cn,邮件标题注明:应聘**学院+本人姓名+毕业院校+专业+高校人才网。
五、联系方式
联系人:徐老师、董老师
联系电话:+86-411-84729228
邮箱:
zhaopin@dlmu.edu.cn
网站:
http://rcb.dlmu.edu.cn/



